报考须知
一、招生学科
我院2026年博士研究生招生学科专业为艺术学一级学科博士学位授权点和音乐专业博士学位授权点,其中艺术学一级学科招生方向为15个,音乐专业招生方向为12个。
二、招生方式
1.我院2026年博士研究生招生方式分为申请考核、硕博连读两种,学习方式为全日制。本章程主要面向申请考核方式的考生,硕博连读选拔工作通知将另行发布。
2.我院2026年博士研究生招生试点实施“课题制”。我院“课题制”招生导师,可按课题开展招生,也可按常规研究方向招生。报考“课题制”的考生,在报考系统内按照常规研究方向选择报考,其博士学位论文题目及申请学位成果,须与招生导师的研究课题密切相关。
三、招生计划
1.我院2026年博士研究生招生计划预计为38人,其中普通计划35人,“少数民族高层次骨干人才计划”3人。关于“少数民族高层次骨干人才计划”,专项专用,不得挪用。硕博连读不单列招生计划。
2.学院研究生招生委员会有权对招生计划进行综合考量,统筹分配。本章程中的招生计划为预估计划,准确计划以省教育厅下达为准。
四、培养目标
我院招收博士研究生,旨在为社会主义艺术文化建设事业培养具有宽阔的学术视野、坚实的艺术学基础、系统深入的专业知识,具有独立从事科研工作的能力,并能做出创造性科研成果的高级艺术专门人才以及具备高超的音乐艺术实践能力、扎实系统的音乐专业知识、优良职业素养的高水平创新型音乐专业人才。
五、报考条件
(一)拥护中国共产党的领导,愿意为社会主义现代化建设服务,品德良好,遵纪守法。
(二)身体健康状况符合体检要求。
(三)考生必须符合下列条件之一:
1.已获硕士学位的人员;
2.应届硕士毕业生(最迟须在入学前取得硕士学位);
3.获得学士学位6年及以上(从获得学士学位到博士生入学之日)并达到与硕士毕业生同等学力的人员。同等学力身份报考的考生,应为具有高级职称的艺术研究或实践人员,经招生导师同意方可报考,需要提供报考导师出具的推荐信。
(四)具备一定的科研能力和学术发展潜力。
1.文中所涉及成果要求请参照《哈尔滨音乐学院科学研究和艺术实践成果认定目录一览表》(详见附件1),本目录未尽成果需提交专家论证会审议。
2.艺术学一级学科各招生方向报考,成果须符合下列条件之一:
(1)近五年(2021年1月1日至网报截止时间,本章程中关于“近五年”的时间要求均按此执行),报考者以独立或第一作者身份在省级及以上期刊上公开发表与报考专业方向相关的学术论文(要求所发表论文至少为2个版面,书评、会议综述、比赛综述、增刊、特刊、论文集及报纸上的文章不属于认定范围,并要求在中国知网、维普资讯、万方数据等三方学术资源检索平台至少一方可查,下同)1篇;
(2)近五年,报考者以独立或第一作者身份出版与报考专业方向相关的学术著作(限专著、译著)1部;
(3)近五年,报考者以独立或第一成果完成人获得省级科研立项或奖项等省级科研业绩1项。
3.音乐专业各招生方向报考,成果须符合下列条件:
(1)音乐表演各招生方向报考,成果须符合下列条件:
①必备项
报考者提交近五年独唱或独奏形式的表演视频1份(不低于2首作品,需有伴奏,伴奏形式不限)。
②同时须符合下列条件之一:
a.近五年,报考者以独唱或独奏形式,获得我院认定的省部级艺术比赛(展演)三等奖及以上奖项1项,以及同等业绩的其他艺术实践成果;
b.近五年,报考者以独唱或独奏形式,参加省部级重大演出及以上重大演出活动1次,以及同等业绩的其他艺术实践成果;
c.其他重唱或重奏形式的艺术比赛获奖或重大演出活动等艺术实践成果需提交专家论证会审议。
(2)作曲、电子音乐作曲方向报考,成果须符合下列条件:
①必备项
a.作曲方向:报考者提交近五年以独立或第一作者身份创作的音乐作品3部。其中室内乐作品2部,每部作品时长不少于8分钟,且两部作品的编制不同;乐队作品1部,乐队须双管及以上编制,作品时长不少于10分钟。须提供作品乐谱、音(视)频等。
b.电子音乐作曲方向:报考者提交近五年以独立或第一作者身份创作的学术类电子音乐作品3部,其中至少1部作品时长不少于8分钟。作品类型应包含纯电子音乐作品以及真实乐器(或人声/或多媒体)与电子音乐相结合的混合类作品。须提供作品音频文件、工程文件及相关乐谱。
②须同时符合下列条件之一:
a.近五年,报考者以独立创作形式,获得我院认定的省部级艺术比赛(展演)三等奖及以上奖项1项;
b.近五年,报考者以独立创作形式,作品参加省部级重大演出及以上重大演出活动1次;
c.近五年,报考者以独立或第一作者身份在省级及以上期刊上公开发表与报考专业方向相关的学术论文1篇或音乐作品1部。
以上三条均须提供相应的佐证材料,包括获奖证书、节目单、期刊等。
(3)视唱练耳方向报考,成果须符合下列条件:
①报考者提交近五年以独立或第一作者身份创作的三重奏(唱)及以上编制的室内乐作品1部,须提供作品乐谱、音(视)频;
②报考者提交近五年以独立或第一作者身份在省级及以上期刊上公开发表与报考专业方向相关的学术论文1篇;
③报考者提交独立撰写的教案设计一篇(要求不少于2000字)。
(4)指挥方向报考,成果须符合下列条件:
①报考者提交近五年指挥表演视频1份,总时长不少于60分钟(其中指挥乐团表演时长不少于30分钟),视频文件内每首作品须完整录制、无剪辑;
②报考者提交近五年以独立或第一作者身份在省级及以上期刊上公开发表与报考专业方向相关的学术论文1篇。
4.同等学力考生除需满足上述基本科学研究或艺术实践报考条件外,还需满足以下成果要求:
(1)艺术学一级学科各招生方向报考,成果须符合下列条件之一:
①近五年,报考者以独立或第一作者身份,在CSSCI收录期刊(含扩展版)上公开发表与报考专业方向相关的高水平学术论文2篇;
②近五年,报考者以独立或第一作者身份,在影响因子排在学科领域前50%的《社会科学引文索引》(SSCI)收录期刊、《音乐研究》、《中国音乐学》等期刊上发表与报考专业方向相关的高水平学术论文1篇,或所发表的高水平学术论文被《新华文摘》或《中国社会科学文摘》全文转载。
(2)音乐专业各招生方向报考,成果须符合下列条件:
近五年,报考者以独立创作或独唱(奏)形式,获得我院认定的国家级艺术比赛(展演)三等奖及以上奖项1项或参加国家级重大演出活动2次或同等业绩的其他国家级艺术实践成果。
(五)音乐专业各招生方向要求本科或硕士阶段修读专业或方向与所报考方向相同或相近,须提供相应佐证。
(六)考生报名前应仔细核对本人是否符合报考条件,凡不符合报考条件的考生将不予安排考试。
六、报名办法
(一)网上报名
1.报名采取网上提交报考信息的方式。网报时间:2026年3月1日至3月15日;网报地址:考生登录中国研究生招生信息网(http://yz.chsi.com.cn/)按照要求进行网上报名并缴纳考试费150元。
2.未缴纳报考费者,报名无效,逾期不予补报。报考费概不退还。经考生确认的报考信息在录取阶段原则上一律不作修改。
(二)报名确认
考生须在3月16日至22日将以下报考材料按照目录清单(详见附件2)自备档案袋统一装入,并在档案袋上统一粘贴《哈尔滨音乐学院博士研究生招生考试报名材料封面》(详见附件3),由考生本人邮寄至哈尔滨音乐学院研究生部(主楼A531室),报名材料概不退还。邮寄纸质版报名材料的同时,请务必将电子版报名材料一并发送至邮箱2018006@hrbcm.edu.cn,纸质版与电子版材料内容须保持一致,相关材料将供后续考试环节使用。未按时发送电子版材料而影响后续考试安排的,相关责任由本人自行承担。
1.通过中国研究生招生信息网报名系统打印生成的《报名登记表》,要求各相关项目填写准确、完整,考生所在单位人事部门意见处,往届硕士毕业生如有工作单位,须由所在单位人事部门负责人签字并加盖公章,如没有工作单位,须由档案管理部门签字盖章,应届硕士毕业生须由所在党总支负责人签字并加盖公章。同时,须在签署意见处注明同意考生报考何种类别的博士研究生(定向或非定向) 。
2.两名所报考学科领域内的具有正高级专业技术职务专家的推荐信(详见附件4),要求专家本人签字并加盖所在单位公章。
3.提交本科和硕士阶段的学位学历或学籍证明材料。
(1)应届硕士毕业生需提交本科毕业证书复印件和所在单位研究生管理部门出具的在籍证明,同时需提供本科阶段教育部学历证书电子注册备案表和硕士阶段学籍在线验证报告,备案表和学籍在线验证报告均需登陆学信网查询并下载打印。
(2)往届硕士毕业生需提交本科毕业证书复印件和硕士学位证书复印件,同时需提交本科阶段教育部学历证书电子注册备案表和硕士阶段中国高等教育学位在线验证报告,备案表和学位在线验证报告均需登陆学信网查询并下载打印。
(3)同等学力考生须提交学士学位证书和本科毕业证书复印件,同时需提交本科阶段中国高等教育学位在线验证报告和本科阶段教育部学历证书电子注册备案表,学位在线验证报告和备案表均需登陆学信网查询并下载打印。
4.硕士阶段课程成绩单的复印件。
5.硕士学位论文和硕士学位论文评议书复印件,应届硕士毕业生可提供硕士学位论文初稿。
6.报考条件中要求的科学研究和艺术实践成果佐证。其中学术论文需要提交封面、版权页、目录页、作者正文等佐证;学术著作需要提交封面、版权页、目录页、封底等佐证;科研项目需要提交立项或结项通知书;科研获奖需要提交获奖证书;艺术比赛(展演)获奖需要提交获奖证书;重大演出活动需要提交节目单,等等。
7.县级及以上医院出具的体格检查表(详见附件5)。
8.非报考“课题制”导师的考生需要填写并提交《哈尔滨音乐学院考生攻读博士学位研究工作设想》(详见附件6);报考“课题制”导师的考生可以按照课题报考填写并提交《哈尔滨音乐学院博士研究生招生课题研究计划书》(详见附件7),也可以按照研究方向报考填写并提交《哈尔滨音乐学院考生攻读博士学位研究工作设想》(详见附件6)。
9.申请外语免考考生须提交成绩单等相关证明材料,同时须在考试报名材料封面“是否申请外语免考”处进行勾选。
10.同等学力考生须提交职称证书等佐证材料。
11.考生《哈尔滨音乐学院博士研究生招生考生诚信考试承诺书》(详见附件8)和《哈尔滨音乐学院博士研究生招生对俄方向考生报考知情同意书》(详见附件9)。
12.报考费收据(或交费成功截图)。
13.报考“少数民族高层次骨干计划”考生须提交《哈尔滨音乐学院2026年少数民族高层次骨干人才计划研究生考生登记表》(详见附件10)。
郑重提醒:我院将严格审查考生所提交报考材料的真实性和准确性。一经发现弄虚作假行为,将依据教育部相关规定,取消其报考资格、考试资格、录取资格或学籍,并将相关情况记入失信档案。
(三)准考审核
4月中下旬研究生部将组织开展准考审核工作,确定准考名单。准考审核实行专家评分制,按照教学系或学科方向设立准考审核专家组,根据考生的科研或艺术实践业绩、学科专业背景、学习工作经历、硕士学位论文等情况进行综合评价打分。每个导师(导师团队)原则上(不区分研究方向)按照考录比3:1的比例确定准考名单。音乐专业根据考生报考年龄和是否具有高水平艺术实践业绩将考生分为A档和B档。A档考生近五年应获得过国家级艺术比赛(展演)三等奖及以上奖项1项或参加过国家级重大演出活动2次,且至网报截止日期年龄不超过33周岁。
(四)考生因报考博士研究生与所在单位产生的相关问题,由考生自行协调处理;若因此导致考生无法参加考试或录取的,我院不承担任何责任。考生应主动通过学院官方网站、官方微信等渠道定期查阅通知公告,及时了解考试要求、安排等相关信息,并按时配合完成各项工作。
七、考核录取
考生须在规定时间内登录“中国研究生招生信息网”,自行下载并打印《准考证》。《准考证》须使用 A4 幅面白纸打印,正反两面在使用期间不得涂改或书写。考生凭下载打印的《准考证》及有效居民身份证参加考核。
(一)考核时间
2026年5月中下旬。
(二)考核内容
考核内容包括外语考核、思政考核、专业考核等三部分。外语考核和思政考核为合格性考核,考核成绩不计入总成绩,专业考核总分为100分,合格线为70分。
1.外语考核
该部分为合格性考核,成绩不计入总分。考核合格,考生将进入思政考核环节;考核不合格,将取消参加其他考核的资格。
(1)考生如满足下列条件之一,经审查可认定为考核合格。考生所提交的①至⑤外语免考证明材料的证明语种须与其报考语种相一致。
①近五年,国家大学外语四级成绩达到425分及以上;
②近五年,托福(TOEFL)成绩达到70分及以上;
③近五年,雅思(IELTS)成绩达到5.0分及以上;
④曾在英语、俄语和日语国家或地区有1年及以上学习经历人员(需提供国外学习经历证明和成绩单);
⑤曾在英语、俄语和日语国家或地区受到学历教育,获得学士、硕士或博士学位,学位、学历证书获我国教育部认证;
⑥近五年,以独立或第一作者身份在CSSCI收录期刊(含扩展版)上发表与报考研究方向相关的高水平学术论文1篇,或以独立创作(独唱、独奏)形式在我院认定的国家级艺术比赛(展演)或国际级A类、B类艺术比赛中获奖1项,或以独立创作(独唱、独奏)形式参加国家级重大演出活动2次。
以同等学力身份报考的考生,其申请外语免考所使用的科研或艺术实践业绩不能与其满足报考条件要求的业绩重复。
(2)不符合以上条件的考生,将参加我院统一组织的外语水平考试,考试成绩达到我院要求者,外语考核合格。
2.思政考核
思政考核,主要考核考生本人的现实表现,内容包括考生的政治态度、思想表现、道德品质、遵纪守法、诚实守信等方面。该部分考核将结合考生所上交的思想政治品德考核表的内容采取面试问答的方式进行。该部分为合格性考核,采取定性评价的方式。考核合格者,进入专业考核环节;考核不合格者,取消其参加专业考核的资格。
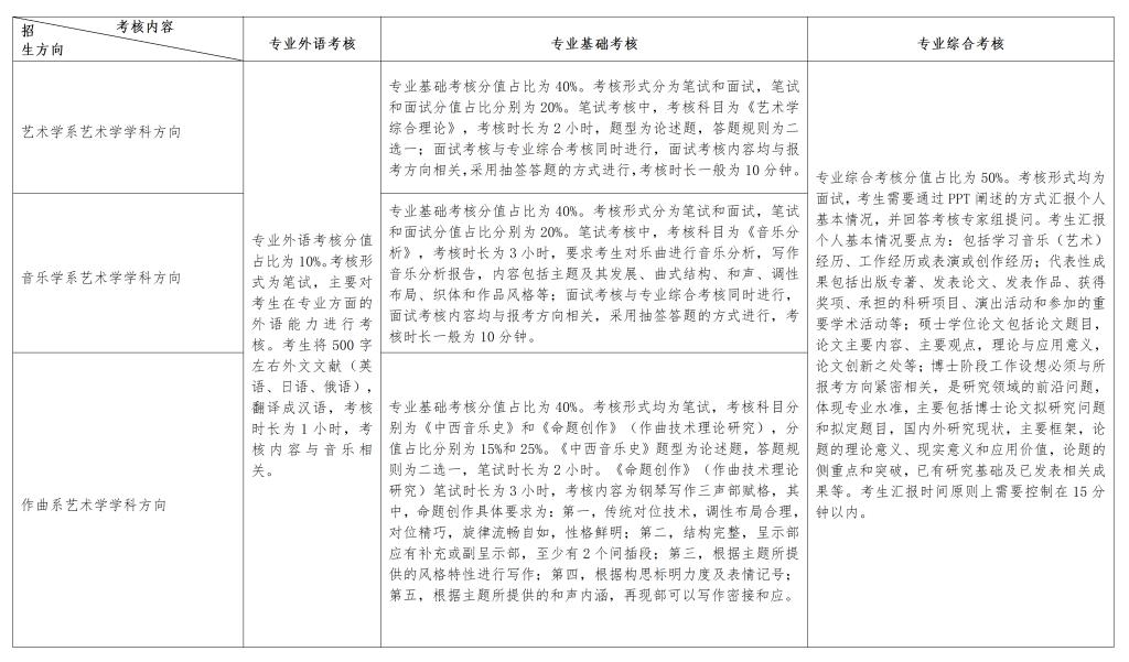
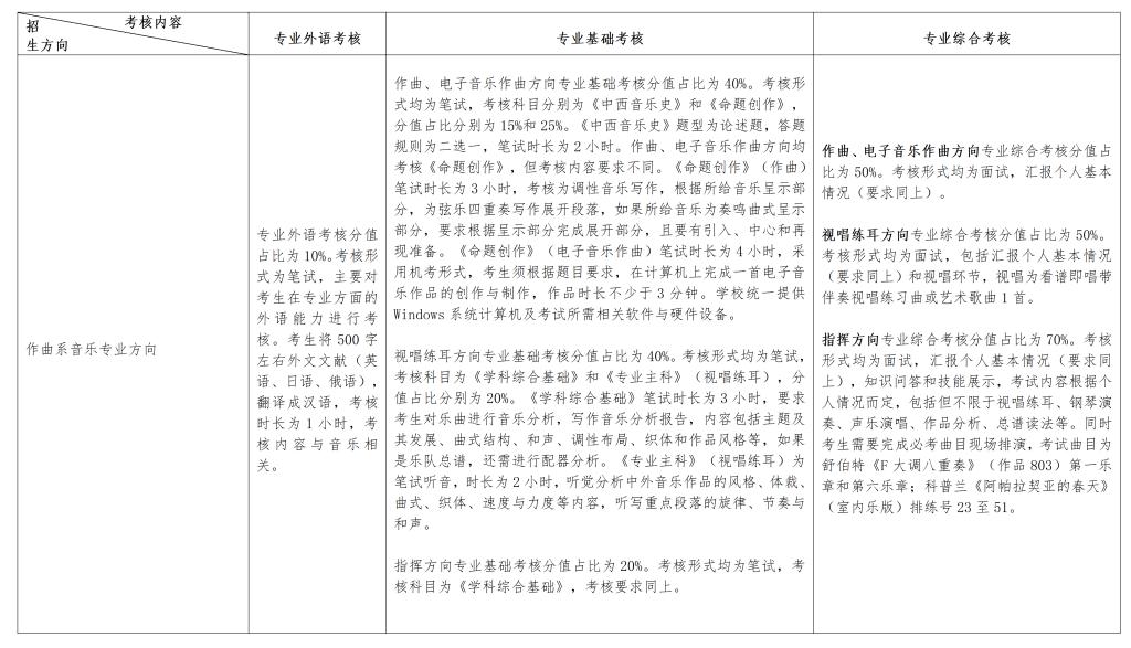
3.专业考核
专业考核主要包括专业外语考核、专业基础考核和专业综合考核三部分。






4.同等学力考生须加试政治理论课和两门硕士阶段专业基础课。
(三)录取原则
1.2026年每个招生导师(导师团队)的博士研究生招生名额(不区分研究方向)原则上为1人。
2.考生总成绩为专业考核成绩,专业考核合格的考生,依据报考导师招生限额(不区分研究方向)按照准考审核分档和总成绩择优遴选录取。经审核确定为A档的准考考生优先录取;若考生均为A档、均为B档或无档位划分的,按总成绩从高到低择优录取。若出现总成绩同分情况,依次按照专业面试成绩、专业笔试成绩、专业外语成绩从高到低择优录取。
八、学制与学习方式
学制三年,学习方式为全日制学习。我院聘任的圣彼得堡音乐学院博士生导师的招生方向由我院与俄罗斯圣彼得堡音乐学院联合培养,在学期间,学生需赴俄罗斯短期留学至少1-2学期,期间费用自理,学院将视情况予以一定标准的补助。考生须签订知情同意书。
九、学费及奖助政策
学费标准暂定为每生每年10000元,最终标准以当年上级部门审批核定为准。档案转入我院的非定向就业(有固定工资收入的、人事档案未转入我院或人事档案不完整的除外)博士研究生助学金标准为每生每年13000元,可申请研究生学业奖学金和研究生国家奖学金,奖励标准和比例另行公布。
十、附则
本章程未尽事宜,请与哈尔滨音乐学院研究生部联系。哈尔滨音乐学院博士研究生招生的相关信息,将通过学院官方网站、官方微信公众号发布,请考生及时关注查阅。
招生咨询部门:研究生部 招生咨询电话:0451-58597699
招生咨询地点:哈尔滨音乐学院主楼A531室
联系人:蒋老师
招生监督部门:纪委办公室 招生监督电话:0451-58597656
通信地址:黑龙江省哈尔滨市松北区学子街3179号
网站地址:http://www.hrbcm.edu.cn



附件:
附件1-哈尔滨音乐学院科学研究和艺术实践成果认定目录一览表.xlsx
附件2-哈尔滨音乐学院博士研究生报考材料目录清单.doc
附件3-哈尔滨音乐学院博士研究生招生考试报名材料封面.doc
附件4-哈尔滨音乐学院博士研究生招生考试报名专家推荐信.doc
附件5-哈尔滨音乐学院博士研究生招生考试报名体检表.doc
附件6-哈尔滨音乐学院考生攻读博士学位研究工作设想.doc
附件7-哈尔滨音乐学院博士研究生招生课题研究计划书.docx
附件8-哈尔滨音乐学院博士研究生招生考生诚信考试承诺书.doc
附件9-哈尔滨音乐学院博士研究生招生对俄方向考生报考知情同意书.doc
附件10-哈尔滨音乐学院2026年少数民族高层次骨干人才计划研究生考生登记表.docx