根据《教育部关于印发<2026年全国硕士研究生招生工作管理规定>的通知》(教学〔2025〕2号)《黑龙江省硕士研究生招生考试自命题工作管理规范》(黑招考院函〔2025〕124号)《哈尔滨音乐学院2026年攻读博士学位研究生招生章程》《哈尔滨音乐学院2026年少数民族高层次骨干人才计划博士研究生招生章程》等文件精神,为保证我院本年度博士研究生招生考试录取工作的顺利推进,结合我院实际,特制定本办法。
一、总体要求
博士研究生招生是国家选拔高层次创新型人才的重要途径,考试录取工作是博士研究生招生考试的重要组成部分。学院应坚持服务战略、按需招生、全面衡量、择优录取和宁缺毋滥的原则,严格执行政策,严格质量把关,严守工作纪律,强化监督管理,优化考生服务,确保公平、公正、科学。
二、组织领导
1.哈尔滨音乐学院研究生招生委员会全面统筹领导博士研究生招生考试录取工作,审定录取工作办法和考试实施方案,处理考试录取中的重要问题,巡视各系和各学科的考试情况,协调全院的考试录取工作。
2.在学院研究生招生委员会的统一领导下,成立博士研究生招生考试工作领导小组,下设考务组、信息技术组等专项工作组开展相关工作,考务工作由研究生部具体组织实施。
3.各教学系成立博士研究生招生考试工作组,配合领导小组开展考试录取工作,负责报名确认、准考审核、考试实施等具体工作。
4.学院纪委负责对我院2026年博士研究生招生考试录取工作进行监督检查。
三、招生计划
我院2026年博士研究生招生计划预计为38人,其中普通计划35人,“少数民族高层次骨干人才计划”3人。“少数民族高层次骨干人才计划”专项专用,不得挪用。硕博连读不单列招生计划。2026年每个招生导师(导师团队)的博士研究生招生名额(不区分研究方向)原则上为1人。学院研究生招生委员会有权对招生计划进行综合考量,统筹分配。本办法中的招生计划为预估计划,准确计划以省教育厅下达为准。
四、考核方案
严格考核过程管理,落实教育部“两识别”(人脸识别、人证识别)、“四比对”(报考库、学籍学历库、人口信息库、诚信档案数据比对)、“三随机”(随机确定考生考核次序、随机确定考核试题、随机确定考试监督员)的考核工作总体原则,采取切实有效措施,规范管理考试招生过程, 确保考试的安全性、公平性和科学性。
(一)时间安排
报考条件审核及准考审核时间拟定于4月27日(周一)-4月30日(周四),正式考核时间拟定于5月11日(周一)至17日(周日)。
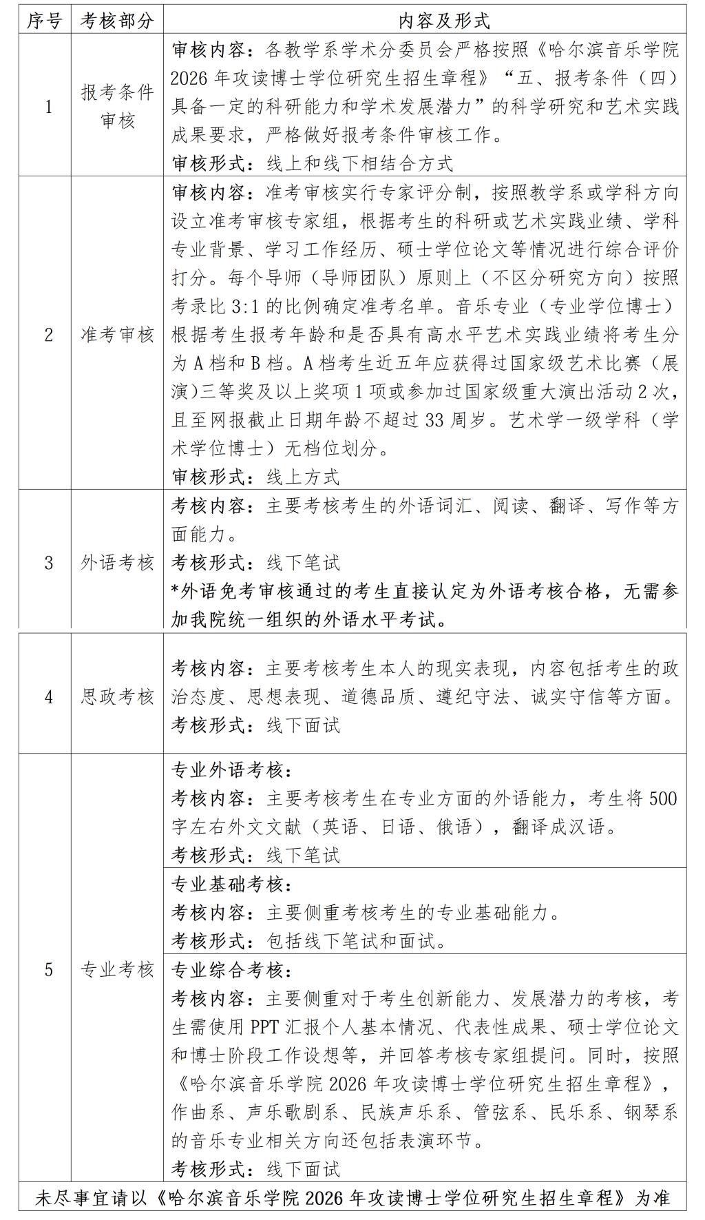
(二)内容及形式

五、录取工作
1.准考审核总分为100分,合格线为70分,考生准考审核成绩=报考导师评分*50%+考核组其他导师评分平均分*50%。准考审核合格考生,原则上每个导师(导师团队)不区分研究方向按照考录比3:1的比例确定准考名单。
2.外语考核由学院研究生招生委员会统一划线确定合格名单,思政考核实行定性评价,考核结论分别为“合格”或“不合格”。外语考核和思政考核成绩不计入总成绩。
3.专业考核总分为100分,合格线为70分。专业考核主要包括专业外语考核、专业基础考核、专业综合考核等三部分,三部分不单独设置合格线。专业面试考核成绩为去掉一个最低分和一个最高分后取剩余成绩的平均分。
4.考生总成绩为专业考核成绩,专业考核合格的考生,依据报考导师招生限额(不区分研究方向)按照准考审核分档和总成绩择优遴选录取。经审核确定为音乐专业(专业学位博士)A档的准考考生优先录取,若考生均为音乐专业(专业学位博士)A档、均为音乐专业(专业学位博士)B档,或均为艺术学一级学科(学术学位博士)无档位划分的,按总成绩从高到低择优录取。若出现总成绩同分情况,依次按照专业面试成绩、专业笔试成绩、专业外语成绩从高到低择优录取。
5.报考“少数民族高层次骨干人才计划”的考生在专项计划内单独排队。我院2026年招收骨干计划博士研究生3人,其中录取汉族考生比例原则上不得超过20%。
6.同等学力考生须加试政治理论课和两门硕士阶段专业基础课。同等学力加试科目每科满分是100分,合格线是60分。
7.学院研究生招生委员会将对博士研究生招生考试工作程序、考核成绩、拟录取名单等进行审核,审核通过并公示无误后报省级招生管理部门。
8.统一公示拟录取名单(包括考生姓名、考生编号、录取类别、录取院系所、录取专业、录取研究方向、录取导师、外语考核成绩、思政考核成绩、专业考核成绩等信息),公示时间不少于7日,公示期间名单不得修改;名单如有变动,须对变动部分作出说明,并对变动内容另行公示7日。未经我院公示的考生,一律不得录取,不予学籍注册。
六、纪律要求
1.所有参与考试工作人员须严格遵守工作规范和保密纪律,廉洁自律,坚决杜绝徇私舞弊行为,如有违规违纪行为,一经查实,学院将依法依规严肃处理。
2.所有参与考试的考生应自觉遵守考试纪律,诚信应考。对在考试过程中有违规违纪行为的考生,一经查实,即按照《国家教育考试违规处理办法》《普通高等学校招生违规行为处理暂行办法》等规定严肃处理,取消录取资格,记入《考生考试诚信档案》。
3.本年度录取考生在入学后3个月内,学校将按照《普通高等学校学生管理规定》有关要求,对所有考生进行全面复查。复查不合格的,取消学籍;情节严重的,移交有关部门调查处理。
七、其他说明
1.命题方案、制卷方案、评卷方案将参照《哈尔滨音乐学院硕士研究生招生工作管理规定》相关原则和要求,结合我院博士研究生招生考试实际,另行制定。
2.按教育部要求,切实做好考试录取的信息公开工作,相关信息通过哈尔滨音乐学院官方网站、官方微信和“哈尔滨音乐学院研招网”手机网站发布。
3.为畅通考生咨询和监督渠道,特设立招生咨询电话和监督举报电话。
招生咨询电话:0451-58597699
监督举报电话:0451-58597656
4.本方案未尽事宜,按教育部和省级主管部门关于研究生考试招生相关规定执行。本方案由哈尔滨音乐学院研究生部负责解释。