领导信箱
/
学术期刊
/
哈音廉政
/
团青在线
/
数字图书
/
一站式服务门户
/
VPN
首页
学校概况
学院简介
学院领导
学院视频
学院风光
组织机构
党政部门
教学机构
教辅机构
二级党组织
学科专业
学科设置
专业介绍
师资队伍
专任教师
特聘教授
外籍教师
荣休教师
招生工作
本科生招生
研究生招生
就业超市
声乐歌剧系
民族声乐系
管弦系
民乐系
钢琴系
音乐学系
作曲系
艺术学系
信息公开
基本信息
招生考试信息
财务、资产及收费信息
人事师资信息
教学质量信息
学生管理服务信息
对外交流与合作信息
学风建设信息
学位、学科信息
其他
信息公开指南
信息公开目录
信息公开年度报告
下载中心
通知公告
通知公告
当前位置:
首页
>>
通知公告
>> 正文
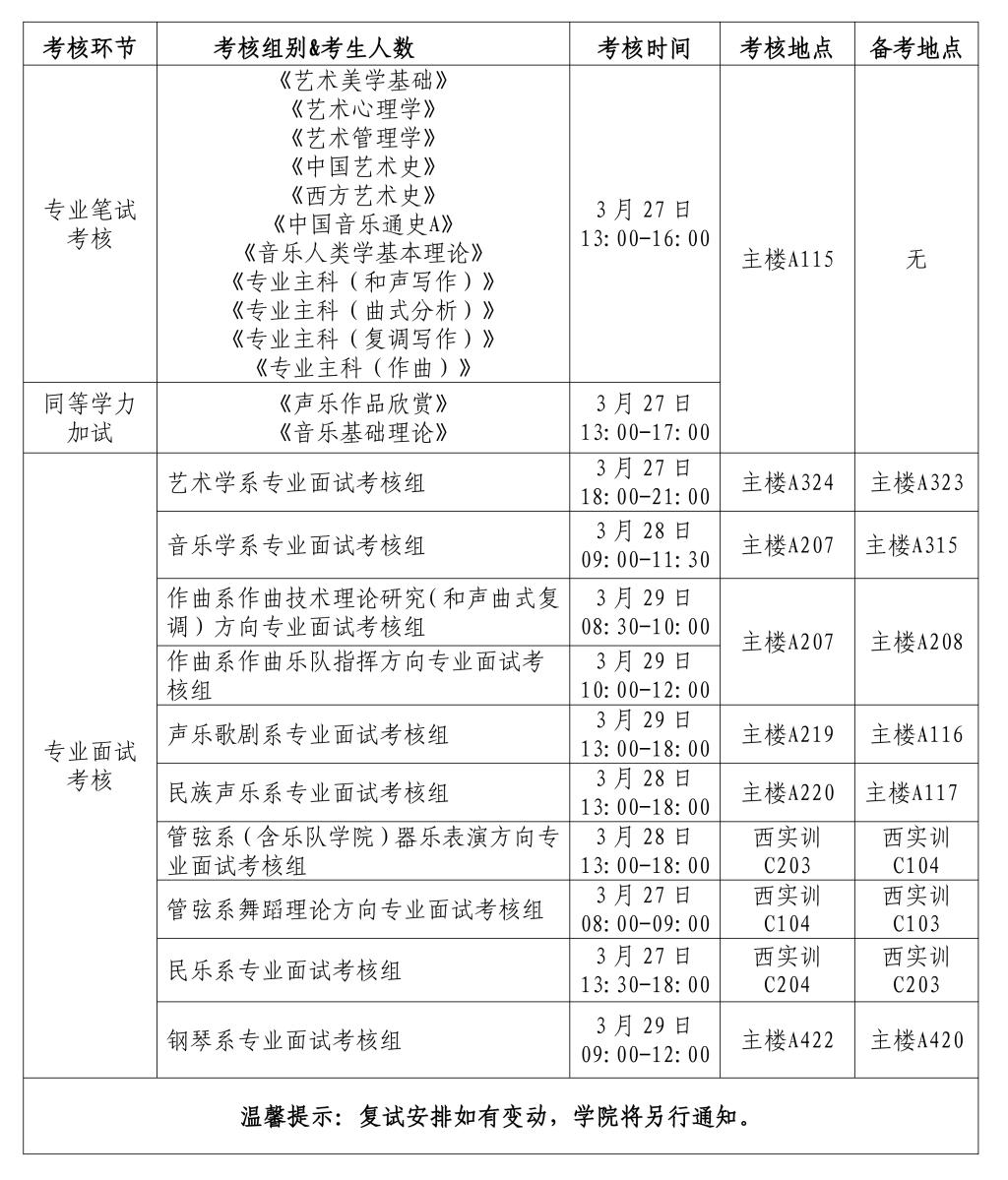
哈尔滨音乐学院2026年硕士研究生招生一志愿复试安排
发布时间:2026-03-25
来源:研究生部
上一条:
哈尔滨音乐学院关于公开征集修订校训方案的公告
下一条:
哈尔滨音乐学院2026年硕士研究生招生一志愿考生复试通知
【关闭】